2026年北京香山论坛先导会将在北京举办 中新网4月30日电 据国防部官方微信消息,4月30日下午,国防部举行例行记者会。国防部新闻发言人张晓刚表示,5月7日至9日,2026年北京香山论坛先导会将在北京举办,邀请30余个国家和国际组织的120余名防务官员、专家学 04-30
哈铁“五一”小长假预计运送旅客312万人次 中新网哈尔滨4月30日电 (任忆南)中国铁路哈尔滨局集团有限公司(以下简称“哈尔滨局集团公司”)30日对外发布,2026年“五一”小长假预计发送旅客312万人次,日均39万人次,同比增长2.4%。5月1日为客流最高峰,预计发送 04-30
暖新护心・致敬劳动者——慈铭体检携手多方开展新就业群体健康关爱行动,守护每一颗拼搏的心 2026 年 4 月 28 日,由中国职工发展基金会公益支持,美年健康集团、美年健康公益基金会联合发起,慈铭集团承办的“暖新护心・致敬劳动者——新就业群体健康关爱行动”在北京慈铭奥亚医院正式启动。 04-29 中华网财经
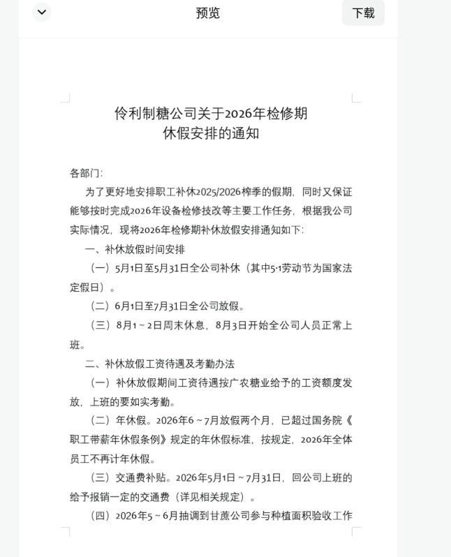
制糖企业被指五一放假94天?企业回应 榨季后检修期安排 4月28日,一位博主在社交平台上发帖称“南宁一糖厂五一放假94天”,并附上了一份名为《关于2026年检修期休假安排的通知》的截图,引起了网友们的广泛关注。帖子中提到,伶利制糖公司从5月1日至8月2日连续放假94天,许多网友对此表示羡慕 04-29
2000年前秦始皇三刷这里实锤了 琅琊台遗址入选全国十大考古新发现 4月29日,国家文物局公布了2025年度全国十大考古新发现,琅琊台战国秦汉时期遗址成功入选。该遗址位于山东青岛黄岛区南部,三面临海,中心为海拔183.4米的山峰 04-29
东方甄选奖励俞敏洪180万股 绑定核心团队稳固发展 4月29日,东方甄选发布公告称,依据2023年股份激励计划,向公司董事、高管及核心员工授出1930.14万股股份奖励,涉及302人,占已发行股份的1.82%。当日收盘价为28.44港元/股 04-29
俞敏洪获股权激励超4400万元 东方甄选大手笔奖励员工 4月28日,东方甄选公告根据“2023年计划”授出股份奖励。公司此次向302人授出1930.14万股奖励股份,占公司已发行股份总数的1.82%。授出的股份归属时价格为零,而授出日期每股收盘价为28.44港元 04-29
王楚钦:用全部能力捍卫国乒荣耀 背水一战冲击冠军 4月29日,2026年世界乒乓球团体锦标赛在英国伦敦继续进行。抵达伦敦后,中国乒乓球队立即投入了世乒赛的备战训练。国乒男队一天两练,五位主力选手全力以赴。作为队里的领军人物,王楚钦表示要用全部的能力捍卫国乒荣耀,脚踏实地走好每一步 04-29